인간이 발생하면서부터 수만년전부터 이루어지고 또 대다수의  여성들이 출산을 하지만 아직도 분만에 대하여는 알려진 것이 많지 않습니다.
분만이 왜 일어나며 어째서 40 주 정도가 되면 분만이 시작되는 지 그리고 그런 신호는 아기로부터 오는 것인지 아니면 산모의 신체내에 미리 입력된 내용인 것인지 조차도  모릅니다.따라서 분만의 기전이나 과정이라는 것도 오랜 경험과 관찰에 의해서 생긴 평균적인 모습일 뿐이지 모든 사람에게 일률적으로 동일하게 적용되는 것은 아닙니다.
그래서 평균적인 것, 그리고 현재까지 알려진 것들을 기반으로 설명드리고자 합니다.

분만의 과정은 아기가 골반 안으로 들어와서 내려오면서 출산될 때까지 겪는 과정인 engagement, descent, flexion, internal rotation, extension, external rotation, expulsion 이라고 하는 7 가지 주요한  진행 과정으로 이루어져 있습니다.이 과정이 중요한 것은 이 과정이 정상적으로 진행되지 않으면 순산하기 어려워서 난산이 되거나 질 파열이나 아기의 손상 등 분만 손상을 초래할 위험이 그만큼 높아지기 때문입니다.
그래서 정상적인 진행 과정에 대한 이해가 중요한 것입니다.
이 분만 과정은 아기 자세의 변화에 따른 위와 같은 분류 대신 산모 측 관점에서 자궁의 변화에 따른 차원에서 다음과 같이 과정을 나누기도 합니다.
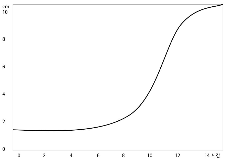
프리드만이라고 하는 사람이 제시한 도표를 함께 첨부하며 간단히 설명을 붙였습니다.



가로축은 진통 경과 시간이고 세로축은 자궁 입구인 경부가 벌어진 정도를 나타내며 다 벌어진 상태는 10cm로 표시합니다.
자궁이 벌어진 정도와 출산 시점에 따라 잠복기, 개구기, 만출기, 후산기로 나누어집니다.
그리고 진통에 걸리는 평균 소요 시간은 다음 표와 같습니다.

 
1 기 (개구기)
2 기  (만출기)
3 기 (후산기)
초산
8 시간
50 분
5- 20 분
경산
5 시간
20 분
5- 20 분

분만 과정에 대하여 조금 자세한 구분에 따라 간략한 설명을 드리면 아래와 같습니다.

1. Phase  0:  분만 전기(prelude to parturition)
자궁 근육은 수축이 없고 자궁 경부는 숙화가 없는 상태

2. phase  1: 준비기(preparation for labor)
자궁 경부가 숙화되고(부드러워지고) 통증 없는 수축이 잦아지며 자궁 하부가 형성되고 자궁 근육이 불안정해서 불규칙한 수축이 있는 상태

3. phase  2: 진행기(processes of labor)
본격적인 진통으로 자궁 입구가 벌어지고 태아가 내려오며 결국 출산이 되는 단계
이 시기는 다시 3 기 또는 4 기로 나누는 데
A. 분만 1 기
진통이 시작되어 10 cm 벌어질 때까지
잠복기(latent phase)---자궁 경부가 숙화되고 벌어지는 초기단계
개구기(active phase)---자궁 경부가 3 cm 내지 4 cm 정도 벌어지고부터 자궁 경부가 본격적으로 벌어지는 단계
B. 분만 2 기
자궁 경부가 완전히 벌어지고 아기가 만출 될 때까지
C. 분만 3 기
아기가 만출 된 직후부터 태반의 만출이 끝날 때까지
D. 분만 4 기
출산 후 약 2 시간 정도의 출산직후 회복기

4. phase  3: 회복기(recovery)
태반이 만출되고 출혈도 어느 정도 지혈되고 자궁이 정상 상태로 복귀하는 과정

분만의 과정에 관하여는 더 자세하게 말하면 끝도 없지만 일반 산모의 차원에서는 이 정도라도 숙지하시면 진통 중 자신의 현재 상태는 어디쯤인지 그리고 앞으로 어떤 과정이 남아 있는지 아시는데 도움이 될 것이라 생각합니다.

모든 산모들께서 순산하시기를 바랍니다.

본 글은 아래 보관함에서 추천하였습니다.

스마트폰 모드|진오비 산부인과

© 2005-2026 gynob clinic

빠른 답글 맨위로 목록으로 돌아가기